①通过Proteus软件进行绘制LED模拟交通灯的PCB设计。
②绘制LED模拟交通灯的原理图。
③讲原理图的元器件导入PCB图中。
④将元器件进行合适的位置摆放。
⑤进行PCB元器件连线设置。
⑥通过3D观察器查看布局。
二、任务原理图及清单
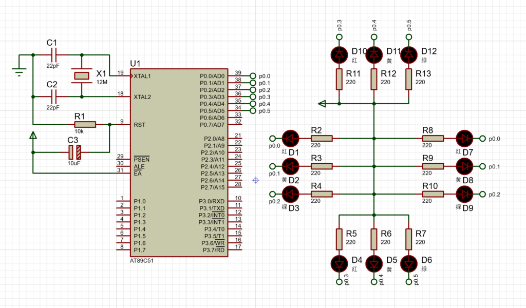
1、LED模拟交通灯原理图如下所示:



2、所需元器件清单如下表所示:
元器件清单:

3、单片机程序及HEX文件地址
单片机程序源码:
#include<reg51.h>
#define uchar unsigned char
#define uint unsigned int
sbit RED_A=P0^0; //东西向灯
sbit YELLOW_A=P0^1;
sbit GREEN_A=P0^2;
sbit RED_B=P0^3; //南北向灯
sbit YELLOW_B=P0^4;
sbit GREEN_B=P0^5;
uchar Flash_Count=0,Operation_Type=1; //闪烁次数,操作类型变量
//延时
void DelayMS(uint x)
{
uchar i;
while(x--) for(i=0;i<120;i++);
}
//交通灯切换
void Traffic_Light()
{
switch(Operation_Type)
{
case 1: //东西向绿灯与南北向红灯亮
RED_A=1;YELLOW_A=1;GREEN_A=0;
RED_B=0;YELLOW_B=1;GREEN_B=1;
DelayMS(2000);
Operation_Type=2;
break;
case 2: //东西向黄灯闪烁,绿灯关闭
DelayMS(300);
YELLOW_A=~YELLOW_A;GREEN_A=1;
if(++Flash_Count!=10) return; //闪烁 5 次
Flash_Count=0;
Operation_Type=3;
break;
case 3: //东西向红灯,南北向绿灯亮
RED_A=0;YELLOW_A=1;GREEN_A=1;
RED_B=1;YELLOW_B=1;GREEN_B=0;
DelayMS(2000);
Operation_Type=4;
break;
case 4: //南北向黄灯闪烁 5 次
DelayMS(300);
YELLOW_B=~YELLOW_B;GREEN_B=1;
if(++Flash_Count!=10) return;
Flash_Count=0;
Operation_Type=1;
}
}
//主程序
void main()
{
while(1) Traffic_Light();
}
HEX文件地址:
